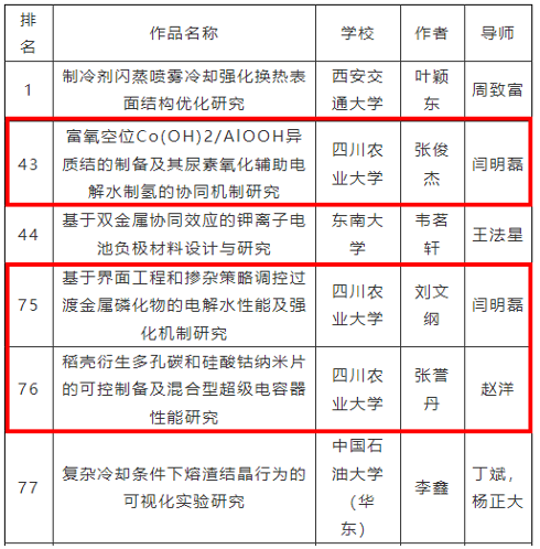
近日,2025年(第五届)全国能源动力类专业百篇优秀本科毕业论文(设计)评选结果在东北石油大学正式揭晓。我校水利水电学院能源与动力工程专业2021级张俊杰、刘文纲和张誉丹三位同学的毕业论文成功入选,这是我校本科毕业论文(设计)连续三年获此殊荣,同时我校也成为四川省内本次入选数量最多的高校。
此次入选的三篇优秀毕业论文各具特色,均聚焦能源动力领域前沿课题。其中,张俊杰同学的《富氧空位Co(OH)2/AlOOH异质结的制备及其尿素氧化辅助电解水制氢的协同机制研究》与刘文纲同学的《基于界面工程和掺杂策略调控过渡金属磷化物的电解水性能及强化机制研究》均由闫明磊博士指导,两篇论文分别从新型催化材料制备和性能调控角度,为绿氢技术发展提供了创新性思路;张誉丹同学的《稻壳衍生多孔碳和硅酸钴纳米片的可控制备及混合型超级电容器性能研究》在赵洋副教授指导下完成,研究以农业废弃物资源化为切入点,为储能材料研发开辟了新路径。

全国能源动力类专业百篇优秀本科毕业论文(设计)评选活动是由教育部高等学校能源动力类专业教学指导委员会组织举办,面向全国近300所高校能源与动力工程及相关专业开展的全国范围评选活动,是能源动力领域极具权威性的本科教育成果展示平台,旨在促进全国能源动力类本科毕业论文(设计)环节的交流,提高毕业论文(设计)的质量。据了解,本次评选活动吸引了清华大学、浙江大学、上海交通大学等全国知名高校参与,竞争异常激烈。
长期以来,水利水电学院始终以专业建设为根基、以育人质量为核心,持续深化本科教育教学改革,创新构建“全链条精细化管理”人才培养模式。通过严把毕业设计(论文)质量关,推动科研平台向本科生开放、科研成果向教学内容转化,全方位搭建学生创新实践成长阶梯。能动专业学子已连续三年斩获全国能源动力类专业百篇优秀毕业论文(设计),这一成绩体现了学院在科研与教学深度融合、系统提升学生创新能力方面取得的显著成效。
2025年(第五届)全国能源动力类专业百篇优秀本科毕业论文(设计)展示网址:http://202.197.9.245/eap/xwgg/49524fad3673439ba38778cd6e37ca7b.htm