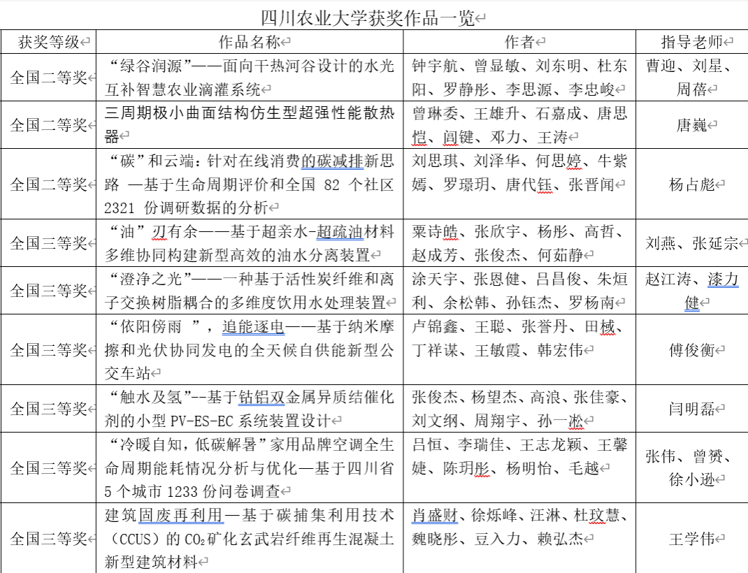
8月4-7日,第十七届全国大学生节能减排社会实践与科技竞赛决赛在中国石油大学(华东)顺利举办。tyc41183太阳成集团代表队在本次竞赛中斩获二等奖3项,三等奖6项,tyc41183太阳成集团获得优秀组织奖。

本届竞赛由教育部高等教育司、教育部高等学校能源动力类专业教学指导委员会指导,全国大学生节能减排社会实践与科技竞赛委员会主办,中国石油大学(华东)承办,包括项目路演和现场答辩两部分。大赛以“绿色赋能,‘源’梦未来”为主题,自2024年3月份启动以来,共收到629所高校的7044件参赛作品,海外21个国家和地区的142件作品,以及667件产业赛道作品,吸引了53000余名优秀学子报名参加,不论是从参与高校还是作品数量,均创历史新高。
全国大学生节能减排社会实践与科技竞赛已相继举办十六届,经过数十年的发展,现已成为全国高校影响力最大的科创竞赛之一。我校2021年开始参加此项赛事,连续三年获评优秀组织单位。